코드몽키 찬스님의 모바일, 웹
분류 전체보기
(86)
Android
(27)
NDK
(1)
안드로이드 예외 혹은 오류 해결
(3)
Google Play Console 정책 및 배포..
(7)
Firebase Crashlytics
(1)
안드로이드 관련 주절주절
(1)
JetPack
(1)
Graphics
(0)
Plugins
(1)
Emulator
(3)
사용자 인터페이스 ( View, ViewGroup..
(5)
Flutter 플러터
(13)
에러, 오류 Error 혹은 문제해결
(3)
아무거나
(3)
프로젝트 셋업
(2)
iOS 에러, 오류 Error
(1)
essential
(2)
Web Frontend
(5)
프론트 라이브러리
(1)
프론트엔드 스크립팅 복붙
(3)
React JS
(1)
ECMA
(2)
기본 Basic
(1)
웹 프론트엔드
(1)
Spring
(2)
Config
(1)
Spring_Security
(1)
Unity
(3)
Unity_Android
(2)
Unity_Tip
(1)
Database
(16)
Oracle Administration
(2)
Oracle Administration 실습
(6)
SQL DML
(6)
ORACLE ERROR CASE
(1)
Linux
(4)
Linux 명령어
(4)
Linux Server
(0)
기타
(2)
코드 콕
(1)
Kotlin
(5)
Design
(1)
Tool : Figma
(1)
GIt
(4)
작업 별 간단 정리
(4)
홈
태그
Mobile : Android
/
/
블로그 내 검색
Spring/Spring_Security
Spring Security, Filter and JWT, Authentication
2022.07.03
Spring Security, Filter and JWT, Authentication
찬스님
2022. 7. 3. 19:42
2022. 7. 3. 19:42
300x250
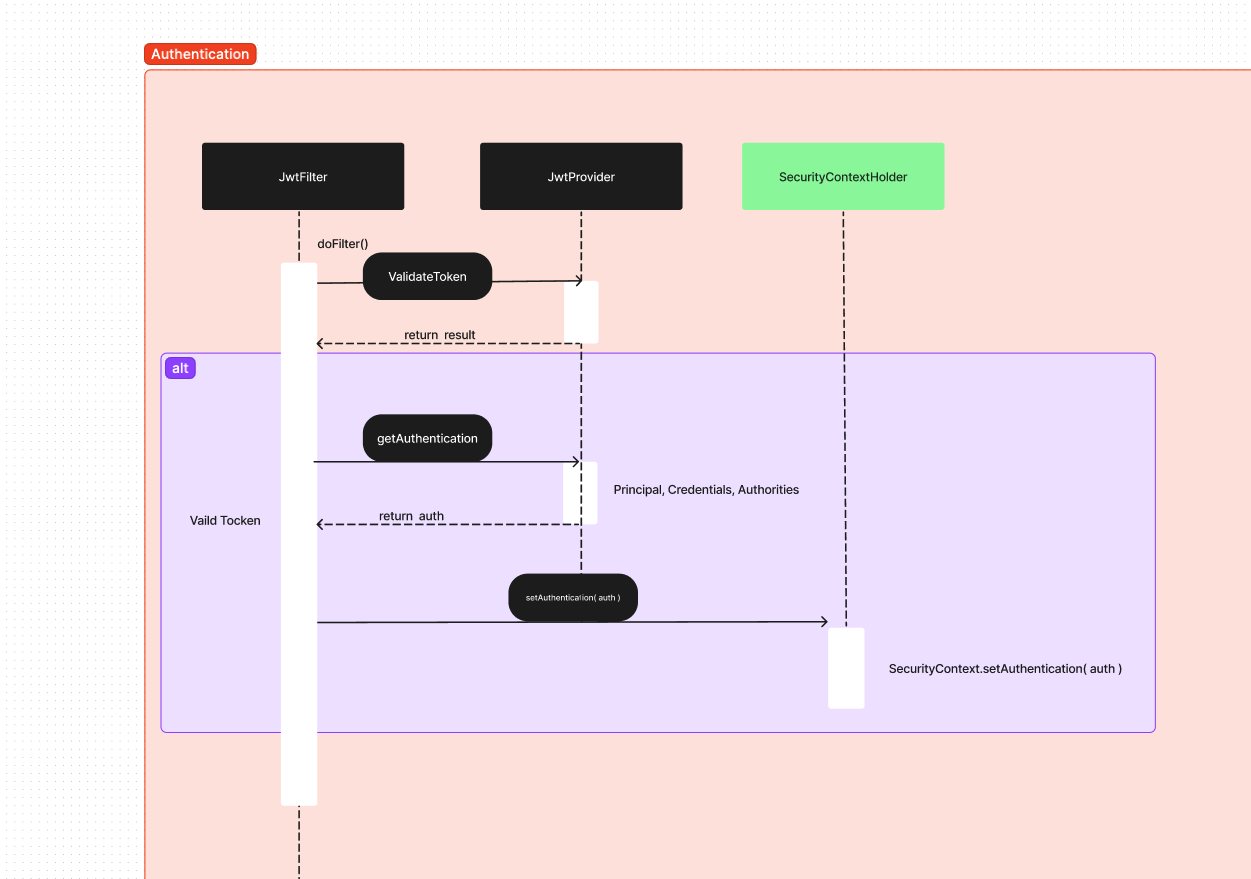
사용자 정의 필터 doFilter 메서드 내에서 로직을 구현한다.
요청 헤더를 읽어온다.
JWT 유효 체크
유효하다면 SecurityContext 에 인증정보 설정
반응형
공유하기
게시글 관리
코드몽키 찬스님의 모바일, 웹
저작자표시
(새창열림)
PREV
이전
1
NEXT
다음
+ Recent posts
Powered by
Tistory
, Designed by
wallel
Rss Feed
and
Twitter
,
Facebook
,
Youtube
,
Google+
티스토리툴바